皇冠体育科技OCP9212-超低待关机功耗的系统设计方案
在当前的消费电子市场,随着摩尔定律对高性能SoC发展的限制,系统设计逐渐从简单的硬件堆砌转向注重产品使用体验和性能的完善。其中,功耗管理成为至关重要的考量因素。多数电路模块的待机电流已降至mA甚至uA级别,
因此我司推出负载开关用于各模块供电前端,当模块不在使用时,芯片关闭,切断模块其电源。且关断电流可在1uA以下,能够保证系统的功耗更低。从硬件设计上降低系统功耗,提高系统的待机使用时长。

皇冠体育科技推出的OCP9212是基于OCP9211产品,进行迭代升级,并具备更丰富的功能:
1. 智能下拉:当使能脚电压超过设定阈值时,使能脚下拉电阻自动降低,从而减小使能拉高时的耗电。
2. RCB功能:当VOUT电压大于VIN一定电压时,OCP9212能够立刻关断,防止出现反向电流,以损坏输入器件。
除了上述功能,OCP9212在待机电流和静态电流上的优化也更为出色,待机电流全压常温控制在50nA以下。相对于功耗和复杂系统更有优势。

OCP9212使用场景
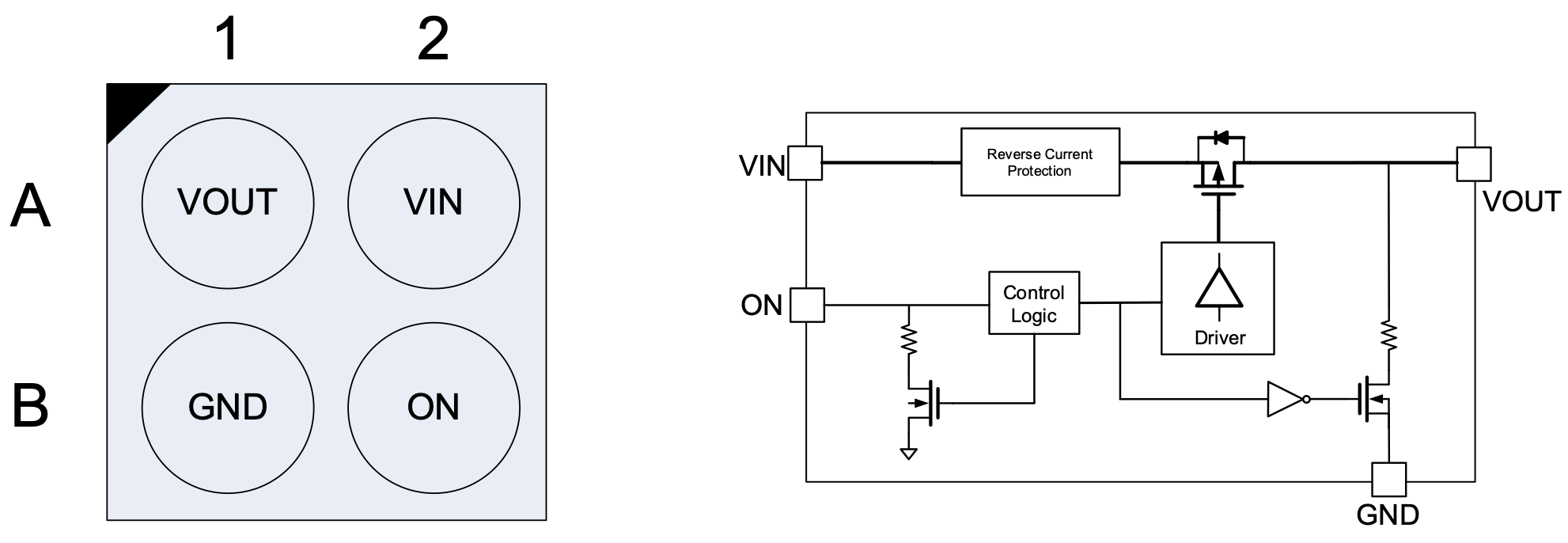
OCP9212的核心模块采用P-MOS开关,并增加了GPIO控制输出开关功能。该开关具有极低的导通电阻,在输出端还集成了MOS集成放电电阻。当关闭后,可快速泄放输出上残余电荷,在启动时,芯片调节Driver,使输出电压呈固定斜率上升,以防止突然增加电压而带来的浪涌冲击,同时OCP9212还集成了防电流反灌和RCB功能,OCP9212采用环保材料的0.77mm*0.77mm WLCSP-4B封装。

OCP9212封装、芯片拓扑
该负载开关非常适合应用于对功耗要求高的产品,如手机、可穿戴设备和平板电脑等。