逆风玩转,静音防抖,皇冠体育推出三相无感BLDC驱动IC OCH2360
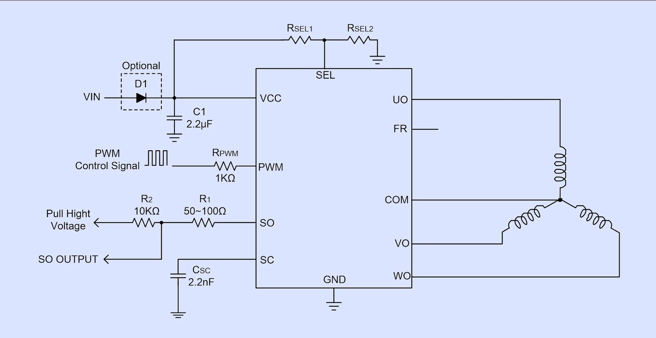
皇冠体育科技推出直流无刷电机驱动新产品OCH2360,是一款适用于低压三相无刷直流电机的无传感器驱动IC,尤其适合于便携式终端马达驱动。

随着半导体技术的发展、MCU与驱动组件的普及,以及永磁新材料、自动控制技术,特别是大功率开关器件的发展,以及国内高压、高速电机制造技术的提升,BLDC电机得到了长足的发展。
相对传统有刷电机,BLDC电机具有体积小、重量轻、效率高、转矩特性优异、无级调速、过载能力强等特点,广泛应用于智能家电、电动工具、通信电子、机器人、汽车等领域。根据Grand View Research的统计,2022年BLDC的市场规模达189亿美元,预计2025年的市场规模可达223亿美元,年复合增长率为5.7%。

皇冠体育科技OCH2360采用无传感器正弦波控制技术驱动三相无刷直流 (BLDC) 电机,显著降低了电机的运行噪声和振动。芯片通过外部PWM输入控制电机转速,采用智能解析反电势信号来检测电机转子位置,无需霍尔传感器。

静音能力优越
设计OCS新型智能解析算法,生成转子位置实时匹配的空间旋转圆形矢量,保证输出力矩的稳定,极大减少方波控制换相带来的扭矩波动,相比传统方波控制大大降低了由于换向产生的电磁噪声。OCS芯片方案转矩波动更小,电流谐波更少,且控制更为“细腻”。
高效节能
应用OCS独有H桥架构,并发挥功率开关领域的技术累积,把高效率和高功率密度作为优势,针对不同领域开发了不同的驱动控制算法,实现高效率的高光表现,并帮助客户满足各种节能标准。OCH2360极低的待机电流(36uA)非常适合电池供电等对节能要求比较高的应用场景。
可视化应用
OCH2360支持转速指示功能,可通过SEL引脚配置不同的电频率信号,以适配不同的机型,从而通过SO引脚输出电机机械转速。
超小型封装
芯片采用0.5mm的VTDFN3x3-10L极薄封装,非常适合对静音要求比较高的笔记本、游戏机、CPU/显卡散热、AVVR、无线充等小型智能终端散热系统应用。
低成本
芯片采用固化的电机控制算法,无需编程/烧写操作,简单且实用。集成了低压、小功率无刷直流电机驱动所需的大部分外围电路,最少仅需1颗陶瓷电容即可驱动马达,极大节省了系统成本。

产品特点:
1.三相无刷直流电机无传感器正弦波驱动器(极静音)
2.VCC电压:1.8V~6V
3.支持最大可持续(平均)运行电流700mA
确保100%启动的强制换向控制
4.支持175°(静音)/150°(高效率)两种驱动模式
5.ESD HBM-8KV
6.支持2KHZ~50KHZ外部PWM调速
7.集成快速启动、正反转、除尘等功能
8.FG、1/2FG或1/3FG转速信号输出
9.节能功能(36uA待机电流)
10.集成自锁保护和重启功能
11.集成过温保护功能